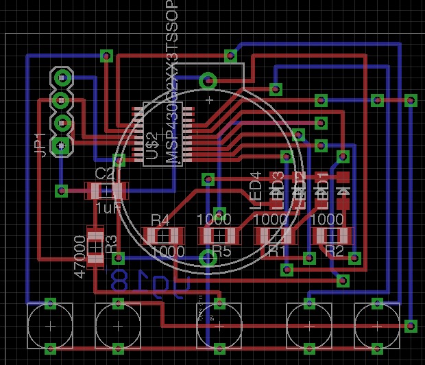
lab ideas, experiment, and implementation RedEye A vision sensor designed to execute early stages of a deep convolutional neural network (ConvNet) in the analog domain. Simple Simon A tiny classic game on MSP430. Key words: PCB, debouncing. A Rudimentary Heart-Rate Monitor long before Apple Watch and iPhone studio art, design, and creation Childhood Designs Some "blueprints" I made when I was 10. Early Calligraphy Works Some work from my studio before high school. world experience, exploration, and beyond Taxi in New York City A combination of data mining and reinforcement learning to generate lucrative passenger pick-up strategy for Yellow Cab From Texts to Tiles: Turning Clues into Coordinates Across the Amazon A Scalable Pipeline for Amazonian Archaeological Discoveries Travel Portfolio Read ten thousand books, travel ten thousand miles.